
(You can download this diagram in the PDF documents below)
Manufacture
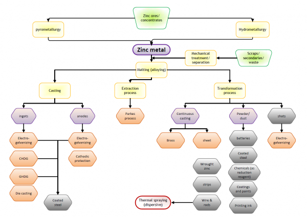
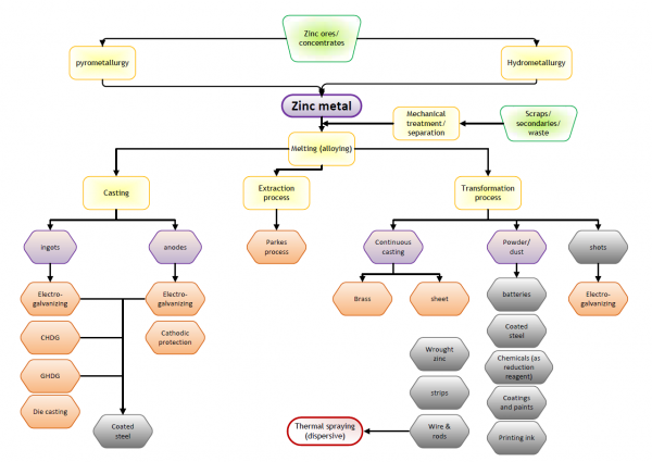
M-1: Manufacture of zinc metal
M-2: Zinc (passivated) powder manufacturing
Identified uses
Formulation
F-1: Industrial use of zinc powder (pure or alloyed) as additive in paintings, coatings and inks
F-2: Zinc melting & alloying incl. brass and Al-alloys
Uses at industrial sites
IW-1: Industrial application of zinc-based paint
IW-2: Industrial use of zinc (alloys) for melting and casting to form articles
IW-3: Industrial use of zinc (alloy) powders to produce articles via sintering
IW-4: Zinc used as lab reagent
IW-5: Industrial use of zinc as an intermediate in the manufacture of catalysts
IW-6: Industrial use of zinc to produce other zinc compounds (intermediate use)
IW-7: Industrial use of zinc in precious metals recovery (Parkes process)
IW-8: Industrial use of active (pure or alloyed) zinc powder in alkaline batteries
IW-9: Industrial use of zinc (pure or alloyed, including Zn-Al alloys) in hot dip galvanizing
IW-10: Industrial use of zinc powder for mechanical plating
IW-11: Industrial use of zinc or zinc alloys to make granules or prills
Uses by professional workers
PW-1: Professional Use of zinc containing paints, coating or inks
PW-2: Professional use of zinc-based wire or powder for zinc thermal spraying
PW-3: Professional use of zinc based brazing and soldering products
Consumer uses
C-1: Consumer use of zinc-based paints, coatings and ink
C-2: Consumer use of zinc-based brazing/soldering products
Article service life
SL-1: Industrial use of zinc (alloys) for shaping into articles
SL-2: Service life of metallic articles with no emission
SL-3: Service life of batteries
SL-4: Service life of constructions of massive metal, alloys or metallic coating
For more details, please refer to the PDF documents below.
If your use is not in the list, please contact us to report it. The list of uses with descriptors of use can be dowloaded from the link below. However, they appear as they were discussed and potentially updated in the "old" IUCLID format. In the new 5.4 IUCLID, entries would have to be revised (compatibility of ERCs in the different sections).